Dirk Remus: Research Overview

Our lab studies the mechanism of eukaryotic chromosome replication. Chromosomes are the carriers of the genetic and epigenetic information and faithful chromosome replication is of fundamental importance for genome maintenance during normal cell proliferation. We employ fully reconstituted yeast and human DNA replication systems to investigate the structure and biochemical mechanism of the eukaryotic replication machinery. A particular focus of the lab is to elucidate the molecular consequences of replication stress, which encompasses conditions that impede the normal progression of replication forks, and which is a major driver of cancer-associated genome instability. Through this approach, we aim to understand how faithful and efficient chromosomal DNA replication is achieved under normal conditions and, conversely, how the replication machinery is affected by and overcomes the diverse array of physical obstacles encountered on the chromosomal template. Ultimately, our work aims to uncover novel cancer therapeutic targets to control the dysregulated proliferation of cancer cells.

Research Projects

DNA replication and replication stress

In eukaryotes, DNA replication initiates at many replication origins that are distributed along the length of each chromosome arm. At each origin, two replication forks are established that travel in opposite directions to form a replication bubble (Figure 1).

Figure 1: Mechanism of DNA replication in eukaryotes.
Figure 1: Mechanism of DNA replication in eukaryotes.

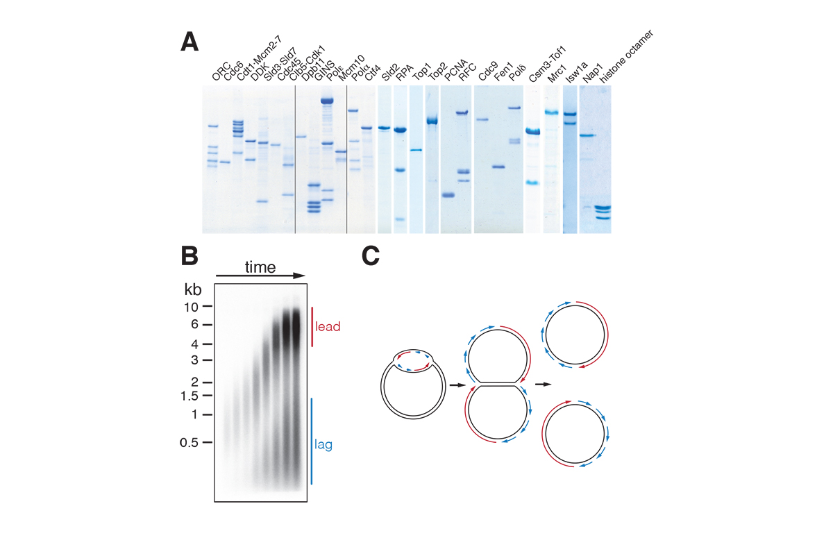
A large multi-subunit protein complex, called replisome, coordinates DNA unwinding with DNA synthesis at the fork. Over 20 distinct proteins and protein complexes, comprising over 50 gene products, are minimally required to establish replisomes at eukaryotic replication origins. We have reconstituted this process with purified proteins from the budding yeast, Saccharomyces cerevisiae, which has allowed us to define mechanisms involved in origin site selection, origin activation, and fork progression (Figure 2).

Figure 2: Reconstitution of DNA replication with purified proteins
Figure 2: Reconstitution of DNA replication with purified proteins (A) Purified replication proteins. (B) Denaturing gel analysis of plasmid replication products. (C) Plasmid replication model.

Using this system, we are interested in addressing fundamental questions on DNA replication. For example: How are two replication forks of opposite polarity established at replication origins? What is the molecular function of the many accessory proteins that promote fork assembly and progression? Moreover, we are interested in characterizing the molecular nature of replication stress: How does dNTP depletion, a prominent consequence of oncogene-induced replication stress, impact DNA replication fork progression? How do physical obstacles on the DNA template, such as non-nucleosomal protein-DNA complexes or R-loops, affect fork progression? How do accessory genome maintenance factors, such as DNA helicases, promote fork passage past physical obstacles?

DNA damage and DNA replication checkpoints

The S phase checkpoint is a kinase signaling cascade that is activated in response to DNA damage or fork stalling during replication stress. Checkpoint activation results in the stabilization of stalled forks, prevents further origin firing, and creates a cellular milieu that promotes the resolution of replication fork blocks before entry into mitosis by inducing cell cycle arrest, dNTP production, and the transcription of DNA repair factors. In previous work, using the reconstituted DNA replication system, we have identified the molecular functions for the effector kinase, Rad53, in controlling fork progression and origin activation by inhibiting the activities of the replicative DNA helicase, CMG (Cdc45-MCM-GINS), and the cell cycle-regulated protein kinase, DDK (Dbf4-dependent Cdc7 kinase), respectively (Figure 3).

Figure 3: Checkpoint regulation of DNA replication.
Figure 3: Checkpoint regulation of DNA replication.

In ongoing work, we aim to elucidate the molecular mechanisms of these Rad53 functions. Rad53 activation is controlled by the activation of the apical checkpoint kinases Mec1 / Tel1 (ATR / ATM in humans) and various mediator proteins that transmit the activation signal from the sites of stalled forks or DNA damage. We are interested in elucidating the mechanism of the checkpoint signaling cascade using biochemical and structural approaches.

Replication-coupled chromatin assembly

Nucleosome positions and histone modifications are critical determinants of a cell’s gene expression program and, therefore, cell identity. However, the process of DNA replication intrinsically disrupts nucleosomes ahead of the fork raising the question how chromatin structure is maintained across generations. Nucleosomes are re-assembled on the daughter chromosomes behind the replication fork from both parental nucleosomes and de novo from newly synthesized histones. Intriguingly, several replisome components, such as subunits of the DNA helicase and DNA polymerases, exhibit histone chaperone activity that is important for the normal segregation of parental histones at the fork. In addition, a host of additional histone chaperone complexes and chromatin remodelers is known to be required for the assembly and maturation of nascent chromatin (Figure 4).

Figure 4: Replication-coupled chromatin assembly.
Figure 4: Replication-coupled chromatin assembly.

We are interested in determining how replication forks navigate the chromatin landscape, how parental nucleosomes are physically recycled from the front of the fork to the daughter DNA strands behind the fork, and how replication-coupled chromatin assembly factors integrate with the replication machinery to re-assemble chromatin on newly synthesized DNA.